2023年土地租金减三成
政府总理颁布,自2023年11月20日起生效的第25号《决定》正式对一些对象减少2023年土地租金的三成。获减税的对象包括国家根据国家权力机关颁布的《决定》或合同或土地使用权、住房与连在土地的财产所有权证书,以每年支付土地租金的形式直接出租土地的组织、单位、企业、家庭户和个人。
此政策也适用于土地租用者不属于减免土地租金的对象、减免土地租金期限届满的场合和土地租用者依关于法律的法律规定和有关法律规定正获减少土地租金的场合。
注意:对于2023年以前未缴土地租金和滞纳金利息(若有),不减土地租金。
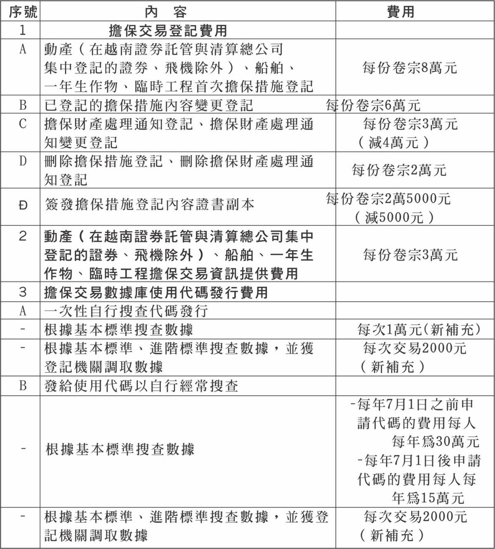
调整担保交易登记费用
自2023年11月份起生效的另一项新政策是调整担保交易登记领域的费用。
具体是,自2023年11月15日起,担保交易登记费用将按照2023年第61号《通知》附带的新费用表,具体如下:
![]() |
自2023年11月10日起公务车使用标准、定额
自2023年11月10日起生效,取代2019年第4号《议定》的2023年第72号《议定》规定公务车使用标准、定额,其中有一些值得注意的内容:
-关于薪资系数、领导职务津贴系数不再作为领导职务是否可以使用公务车的依据。
此前,据2019 年第4号《议定》,工作期间可经常使用一辆汽车的领导职称的薪资系数必须为9.7以上。可使用汽车于住处与办公室之间接送和出差的领导职称须有1.25以上的职务津贴系数。
但随着薪资制度改革进程,以职务津贴系数为依据的规定不再符合,因此第72号《议定》已规定在工作时间可以使用公务车的职称和职务小组。
-提高为领导职称服务的公务车价值。
正式党中央委员;党中央所属部、机关首长;国会常务委员会委员工作时间经常使用的汽车价格从11亿元增至16亿元。
部长、部一级机关首长;国家主席办公厅主任;国家总审计;越南祖国阵线中央委员会副主席-秘书长工作时间经常使用的汽车价格从11亿元增至15亿5000万元。
公安部在互联网上公布的12种资讯
据自2023年11月15日起生效的2023年第45号《通知》第五条第一款,公安部在互联网上公布的资讯包括:
-有关公安部领导人的指导、管理和活动的资讯。
-公安工作各方面的情况和结果。公安部发言人、授权就社会舆论关注的与公安工作有关的问题发言的人向媒体提供的内容和资讯。
-关于调查机关正在调查、核实的案件、事件的资讯(认为在网上提供资讯是必要的)。
-公共部对选民建议的回应内容。
-公安部领导接待公民日程。
-斗争、反驳有关党、国家、公安部门和维护国家安全、确保社会秩序安全、防打罪犯及违法行为的工作的错误、敌对观点和错误资讯。
-国际刑警组织新闻。
-有关通缉、搜寻对象的资讯。
-有关涉及恐怖主义、恐怖主义赞助活动的组织和个人的资讯。
-专题资讯:犯罪警告;对犯罪行为举报指引;建立全民保护祖国安全的运动;立法;先进典型、美丽形象、好人好事榜样、公安干部、战士的勇敢榜样和其他宣传专题。
-公安部正在开展的在线公共服务资讯。
-公安部领导或公安部办公厅主任决定的其他资讯。
新增两项公证执业实习内容
自2023年11月20日起生效的2023年第8号《通知》正吸引从事公证行业者的关注。与现行的2015年第4号《通知》第七条第一款相比,2023年第8号《通知》第六条第一款已补充两项公证执业实习内容。
-开发、使用公证数据库和在公证活动中应用资讯技术的技能。
-公证执业组织管理技能。
*注意:
-2015年1月1日之前完成实习,但2023年11月20日之前尚未获委任为公证员的人仍获公认实习结果。
-对于在2023年11月20日时段按2015年第4号《通知》规定实习的人,获公认实习时间,并按新的规定继续实习。
-对于满足实习条件,于2023年11月20日提交实习登记卷宗的人,就按2023年第8号《通知》进行实习登记和参加实习。
-已按2015年第4号《通知》规定完成实习的人可按新的规定报名参加公证执业实习结果考试。
统计部门公务员月薪可达1192万元
计划与投资部已颁布自2023年11月15日起生效的2023年第8号《通知》,规定统计专业公务员的职位代码、专业标准和薪资。
据此,统计专业公务员职位的薪资规定如下:
-高级统计员职位(代码23.261):薪资系数为6.20至8.00,即月薪从923万8000元至1192万元。
-主要统计员职位(代码23.262):薪资系数为4.40至6.78,即月薪从655万6000元至1010万2000元。
-统计员职位(代码23.263):薪资系数为2.34至4.98,即月薪从348万6000元至742万元。
-中级统计员职位(代码23.264):薪资系数为2.10至4.89,即月薪从312万9000元至728万6000元。
-统计人员职位(代码23.265):薪资系数为1.86至4.06,即月薪从277万1000元至604万9000元。
因此,根据新《通知》,统计行业公务员的月薪可达近1200 万元。
![]() |
参加国家级优秀生会考,但未得奖的学生将获得证书。 |
提高国家级优秀生会考奖项比例
为确保符合地区和国际奥林匹克竞赛的规定,2023年第17号《通知》附带的国家级优秀生会考规制提高了国家级优秀生会考的奖项 比例。
据此,60%参赛者获得了从鼓励奖以上的奖项(前几年为50%);其中,一、二、三等奖总数不超过奖项总数的60%,一等奖数量不超过奖项总数的5%。
另外,新规制还在加入关于参赛证书的规定。据此,对参加国家级高中优秀生会考,但未得奖的考生颁发参加国家级高中优秀生会考的学生证书◆

