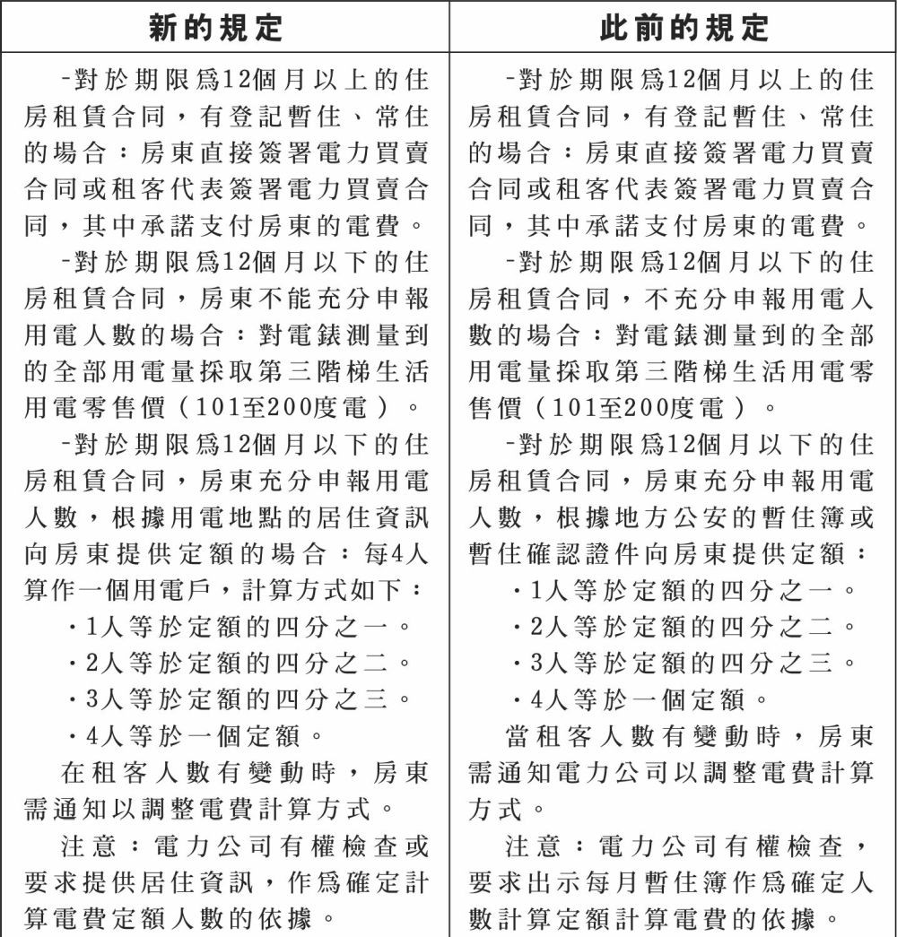
自2023年6月15日起更改租屋电价计算方式
租房子住的大学生、劳工将根据自2023年6月15日起生效的2023年第9号《通知》第一条第四款规定采取新的电费计算方式。具体是:
![]() |
基本上,房东的电费计算方式与此前相同,只有用于确定用电户的依据从暂住簿改成居住资讯,以符合自2023年1月1日起不再使用户口簿、暂住簿的规定。
全部“一站式”行政手续结果以电子版退还
据政府行政改革指委会于2023年3月8日颁布,关于2023年活动计划的第13号《决定》,从2023年6月1日起,在“一站式”部门办理的所有行政手续都以电子方式退还。
据上述的计划,2023年目标是集中提高政府行政改革指委会成员的行政改革工作指导、调度工作质量,促进2023年行政改革工作取得突破性进展。
政府行政改革指委会确定2023年改善投资、经营环境和改革行政手续的若干重点任务。
据此,集中有效地实施政府于2023年1月6日颁布的第1号《决议》;2020-2025年阶段削减、简化与经营活动有关规定的计划。
革新实施“一站式”、“联通一站式”机制办理行政手续:建议制定规定对“出生登记-常住登记-为6岁以下儿童签发医保卡”和“死亡登记-常住登记-删除常住登记”两组联通行政手续的电子联通手续的《议定》。
自2023年6月1日起,各部委、地方对乡级“一站式”部门受理的行政手续卷宗、处理结果进行数字化(偏远地区、特别贫困、边境、海岛区域除外)。全部行政手续处理卷宗的结果同时以充分具有法理价值的电子版发给民众、企业。
公立事业单位新劳动合同表格
自2023年6月20日起,行政机关和公立事业单位所属若干工作的服务合同表格和劳动合同表格将正式更换。
这些表格分别在2023年第5号《通知》附带的1号附录和2号附录颁布。
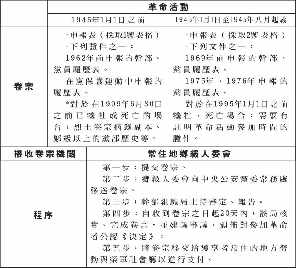
自2023年6月5日起的参加革命者公认流程
自2023年6月5日生效的2023年第14号《通知》详细指引关于建议公认烈士的卷宗编立流程。
具体如下:
![]() |
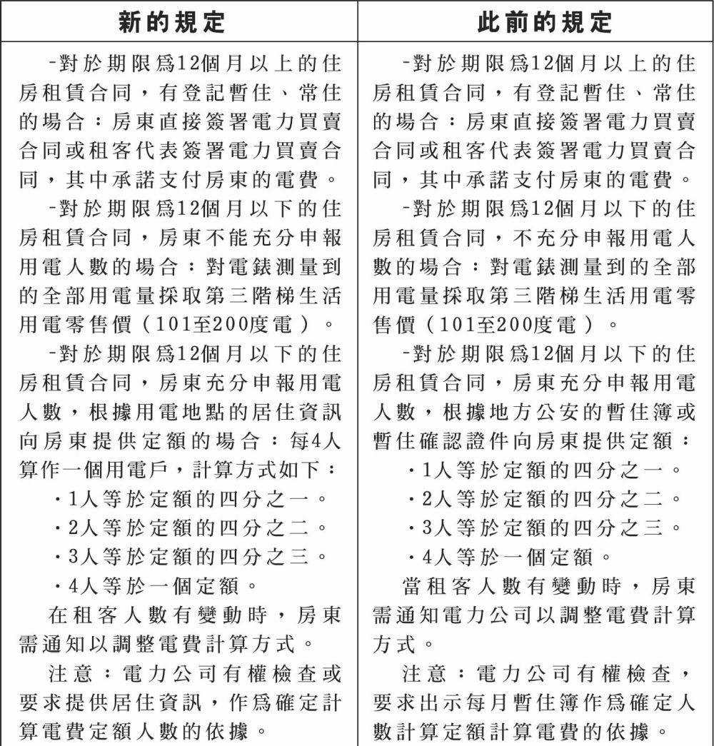
本市自2023年6月1日起上调房地产交易费
第十届市人民议会第九次会议已通过关于在本市红簿签发卷宗审定费的《决议》,自2023年6月1日起实施。
![]() |
本市上调红簿卷宗审定费。 |
据此,对于红簿新发、换发、再发、转让或变更登记卷宗,本市上调审定费。具体是:
-为转让目的服务的卷宗审定费:对于家庭户、个人为101万至140万元(以前的规定为65万至95万元);对于组织为180万至222万5000元(以前的规定为95万至165万元)。
-为首次再发、新发、换发、再发、变更登记目的服务的卷宗审定费:对于个人、民户为60万至285万元;对于组织、机关、宗教单位为100万至300万元。
公务员培训课程证书颁发条件
在2023年第3号《通知》第6条,公务员、职工若满足所有以下的条件,将获发培训课程证书:
-参加全部培训课程。
-充分参加测试和写报告、论文、提案,结果至少要达到一半分数以上。
-严肃、充分地执行国家行政学院和其他培训、培养单位的干部、公务员、职工培训规定和学习规制、规则。
2023年第3号《通知》自2023年6月15日起生效。
自2023年6月20日起变更体检卷宗
据第2023年第9号《通知》,自2023年6月20日起,体检内容,包括定期接受体检者的体检卷宗将得到修订和补充。
具体是,按2013年第14号《通知》的定期体检簿表格将以按2023年第9号《通知》附带的3a附录的定期体检簿取代。
另外,定期体检内容包括:内科(循环、呼吸、消化、肾脏-泌尿、内分泌、肌肉骨骼、神经、精神);眼睛;耳-鼻-喉;口腔颌面;皮肤;妇产等。
同时,第9号《通知》加入以下内容:对女劳工,在定期体检时,将获进行妇产专科检查,包括:妇科检查;宫颈癌筛查;乳腺癌筛查;子宫超音波检查。
不得参加多层次传销活动场合
自2023年6月20日生效的2023年第18号《议定》第一条第二十三款规定不得参加多层次传销活动的场合,包括:
外籍人没有注明该人参加多层次传销的企业名字的在越南工作许可证,获免的场合除外(此前的规定只规定是没有在越南工作许可证的外籍人,获免场合除外)。
其余的对象仍根据在关于多层次传销活动管理工作的2018年第40号《议定》的规定,包括:
-正在服刑或曾因生产、买卖假货,生产、买卖违禁品,散播不实的广告内容,诈骗侵吞财产,滥用信任侵吞财产,非法占有财产而被定罪者。
-已受处罚但未届满被视为未受行政违规处理期限者(第五条第二、三、四条)。
-在第七条第一款c点规定的个人。
-干部、公务员◆


