裴氏明怀同志继续担任第十一届越南祖国阵线中央委员会主席 越南党中央总书记、国家主席苏林会见老挝万象市委书记、市人民议会主席阿沙庞通 越南政府总理黎明兴会见中国驻越大使何炜 党中央总书记、国家主席苏林:创新集合与动员方式,发挥全民大团结力量 党中央总书记、国家主席苏林与国家主席办公厅召开工作会议 胡志明市市委书记陈留光及国会代表与选民接触 政府总理黎明兴:外交部对全面、强力革新对外工作提供参谋 时评:控制权力 从根源上遏制腐败 越南-欧盟:面向未来的深厚伙伴关系 政府总理黎明兴会见东盟秘书长高金洪 越南党中央总书记、国家主席苏林会见斯里兰卡Hayleys集团董事长

芯片公民身份證再發手續

芯片公民身份證再發手續
1. 芯片公民身份證再發單位
據2021年第59號《通知》第十條第一款,對於公民身份證丟失的場合,公民直接到常住地、暫住地權力公安機關辦理再發手續。另外,公民還可以通過國家公共服務網站、公安部公共服務網站登記辦理丟失的公民身份證再發手續的時間、地點。其中,公民選擇服務,在國家居民數據庫中檢查自己的資訊。若資訊正確,系統將自動把公民的提議向公民要求的公安機關發送。

2.芯片公民身份證再發手續
據2021年第59號《通知》第十、第十一條和2021年第60號《通知》第四、第五、第六條,芯片公民身份證再發手續如下:

第一步:公民到常住地、暫住地權力公安機關要求再發公民身份證。

第二步:公安機關接受要求。

接受要求的幹部在國家居民數據庫搜索公民的資訊以立下發卡卷宗。若數據庫中沒有資訊,公民必須出示證明個人資訊內容的合法證件。

第三步:拍照、採集指紋、打印資訊收據

幹部描述公民的識別特徵、拍照、採集指紋以印在公民身份證資訊採集表上,並交給公民查對及簽名。

第四步:按規定收取發卡手續費。

第五步:發出結果退還預約書。

結果退還時間:每週週一至週五(節日、春節除外);結果退還地點是受理卷宗的公安機關或通過郵政局退還結果。

處理時限:8個工作天以下(據2021年第60號《通知》第十一條)。

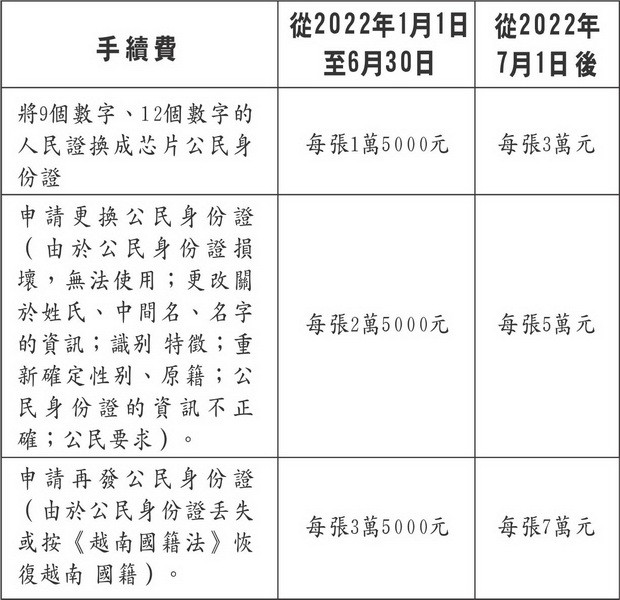
3. 公民身份證再發手續費
公民身份證簽發手續費按照2019年第59號《通知》第四條。但據2021年第號《通知》第 一 條,為紓解新冠肺炎疫情帶來的困難,公民身份證簽發費用從2022年1月1日至6月30日將減一半。具體如下: 
芯片公民身份證再發手續 ảnh 1

相关阅读